Non-Transactional Vs Transactional Website : The Value of Goals
What is a non-transactional website?
Unlike transactional websites, non-transactional websites don't have transactions on the site, making it difficult to understand the value of the goal. For example, conversions for non-transactional websites could have an objective to engage customers, lead generation, gain newsletter signups, etc.
Every analyst has a way of deriving the formula and conversion values for a non-transactional website.
Maybe understanding the following points would make it clearer to derive the website's business outcome and monetary value. Note that the value of the goal discussed in this article is the dollar amount assigned to the conversion on the site.
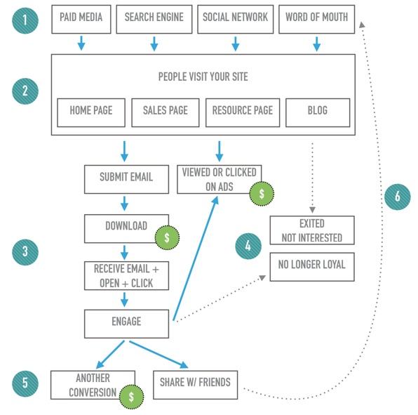
First, let's take a look at a common business model of a non-transactional website, where the customer journey is mapped out. Understanding each point of key events users take will help you define the key trackings and conversion events.

What is a transactional website?
People who shop online are familiar with this type of website. A transactional site is a website where you can buy things. It could be a website for a store with a physical location or a website for a company that sells products directly to the public.
Here are four ways to analyze and assign value to a goal.
1. Understand the action users need to take to achieve the goal
Understand what you're trying to associate with the goal, where a goal could be newsletter signups, demo requests, content downloads, etc.
For example, this diagram could include the "Download" or "Ad Clicked" events. It appears to be a necessary step that could potentially tie to future conversions that could provide you with monetary value.
2. Evaluate how often the visitors who reach the goal become customers
Come up with the percentage you can use to associate with that conversion. For example, out of those who converted (e.g., downloaded an ebook, signup for the newsletter, contacted, etc.), what percentage of those people you can convert to sales. You want to understand the size and the cohort of the potential pool of people you want to build up to.
A common scenario is building an email list. For your website to be a vital part of your business, you'll need X number of emails, so in the future, you can send a communication with offers to convert them to become a customer.
3. Assign dollar value to each of that non-monetary conversions
Determine the average transaction of that sale mentioned in (2) above. Again, if not sales, what do you think is the value of the micro-conversion event taken by the users?
In eCommerce, a marketer might track the total amount of goods added to the cart even if the user didn't complete the transactions so that the marketer can analyze what contributed more or less to large potential order size.
For non-transactional site conversions, it might be worth using assumptions or segmentation to see how specific actions lead to what business value. For example, if you know that qualified leads generate a certain amount of sponsorships, you can assign an average sponsored amount to a lead gen event.
4. Derive the value
Multiply (2) by (3).
- For example, 10% of people who printed the coupon online (site goal), and your average transaction of that coupon after redemption at a market is $10, then $1 would be the value of the goal for "printed the coupon" on your non-transactional website.
- Another example is using an estimate or assumptions. 10% of the people who created an account to your site come back to log in and download a pdf document that probably would be worth $5, and you could assign $0.50 to the "website registration" goal.
I hope this helped you start thinking about trying to assign a dollar value to your non-transactional site conversions and accomplish better decisions for your site optimization.
Thank you so much for taking the time to read my content. If you've liked what I've had to say please subscribe!

ZoomMetrix Newsletter
Join the newsletter to receive the latest updates in your inbox.